首页
新闻中心
动态要闻
领导活动
媒体关注
移民工作
水利概况
机构概况
水利知识
政策法规
政策法规
政策解读
行政规范性文件
党务公开
政府信息公开
办事服务
办事指南
招标投标
建设与监督
政务服务
您当前的位置:
首页
政策法规
政策法规
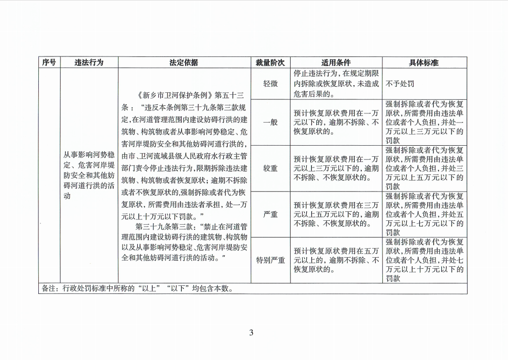
新乡市水利局关于印发《新乡市卫河保护条例》涉水行政处罚裁量标准的通知
时间:2024-09-18 17:37:02
来源:
作者:
浏览量:6242
返回列表
下一篇:关于鼓励和支持社会资本参与水土流失治理的指导意见
下一篇:新乡市水利局开展2024年度第二季度党组专题学法
推荐
资讯
6月6日李涛副省长莅临我市开展卫河巡河工作
2月26日市水利局召开全市2025年水利工作会
6月20日谌永强局长陪同刘军伟副市长到卫辉市调研防汛抗旱工作
6月3日谌永强局长陪同市长魏建平赴辉县市石门河进行调研
相关
文章
栏目
推荐
栏目
热门
1
政策文件《河南省人民政府关于公布岩溶水禁采区和限采区范围的通知》
2
政策文件《水利部 教育部 国管局关于印发黄河流域高校节水专项行动方案的通知》
3
电子营业执照相关常见问题
4
政策文件《河道管理范围内建设项目管理的有关规定》
5
新乡市水利局 关于推动电子营业执照(印章)在取水许可政务服务事项中应用的公告
6
新乡市水利局 关于印发《新乡市水利局公平竞争审查制度 实施方案》的通知
7
政策文件《河南省水利厅行政处罚自由裁量权适用规则》
8
政策文件《河南省水利厅 国家税务总局河南省税务局关于进一步明确水土保持补偿费征收有关事项的通知》
9
部门规章《开发建设项目水土保持方案编报审批管理规定》
10
部门规章《水利工程建设程序管理暂行规定》