政府信息公开
搜索
政 策
• 行政规范性文件
• 其他文件
政府信息公开指南
政府信息公开制度
法定主动公开内容
• 局领导
• 机构设置
• 通知公告
• 政策解读
• 财政预决算
• 政府部门权责清单
• 行政处罚信息公示
• 行政许可信息公示
• 规划信息
• 重点领域信息公开
• 依申请公开
• 统计公报
• 政府采购
• 建议提案办理
• 基层政务公开
政府信息公开年报
• 2024年
• 2023年
• 2022年
• 2021年
新乡市平台链接
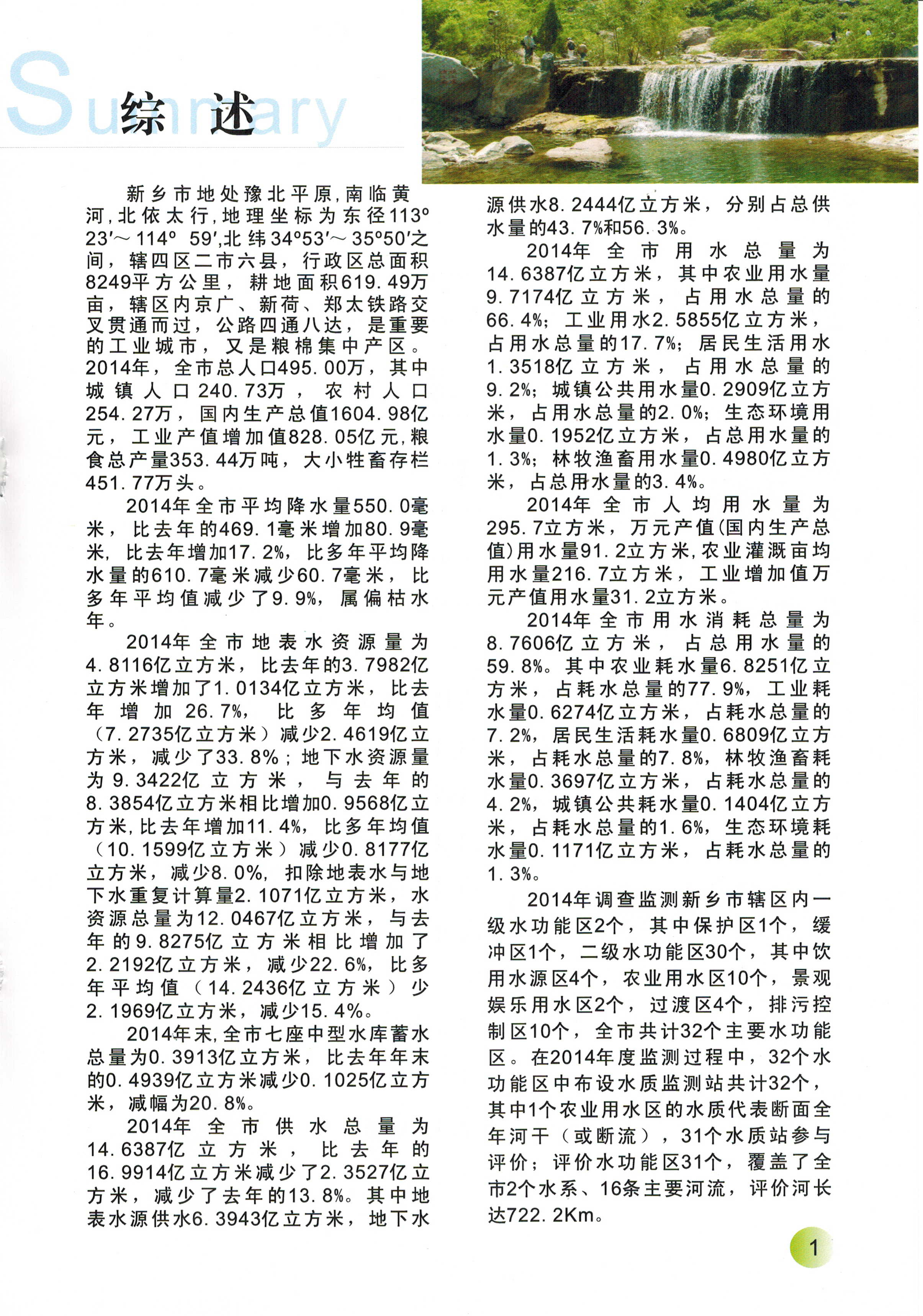
新乡市2014年度水资源公报
发布时间:2015-03-19 21:06:03
发布人: